Whenever you start a journey it’s pretty vital to know where you want to get to. Then, once you’ve arrived what’s there, is it better from where you come from? So a good map, a guide book and a detailed picture of your destination and you’re ready to start.
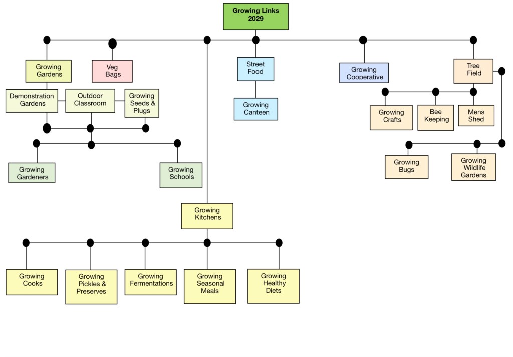
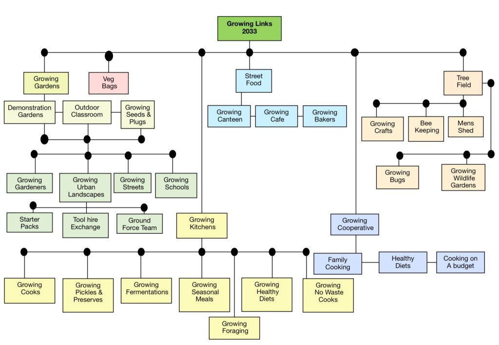
Strategic planning is no different. These three structure maps show where Growing Links is now, where we liked to be in five years and finally where we would like to be in ten years.
Research will ensure our destination is the right destination, know we arrived, the people we need to take with us, or pick up along the route; and also the route we will need to take.
Most importantly will the journey have been worth it? What will the impact be and as we travelled how many people have we taken with us? Little point in arriving at a wonderful destination and find nobody there. Or even worse, we were too late, the parties over.
Growing Links 2023

Growing Links 2028

Growing Links 2033

